今天是 || 北京信息科技大学理学院欢迎您
搜索
首页
学院概况
学院介绍
师资队伍
信计系
统计系
电技系
传感器
数学教学部
物理教学部
机构设置
学院领导
人才培养
本科生教育
课程设置
教学改革
教学常规
学科竞赛
教学交流
专业建设
教学团队
课程建设
研究生教育
学科介绍
研究生制度
导师风采
科学研究
学术交流
研究机构
科研机构
科研团队
管理制度
科研成果
科研项目
科研论文
科研获奖
科研政策
学术队伍
数字图书馆
学工之窗
招生就业
本科生招生
研究生招生
招生简章
导师风采
就业指导
就业信息
党建思政
组织机构
工作动态
组织机构
快速通道
本科生教育
研究生教育
师资队伍
规章制度
您现在的位置:
首页
>
党建思政
>
组织机构
组织机构
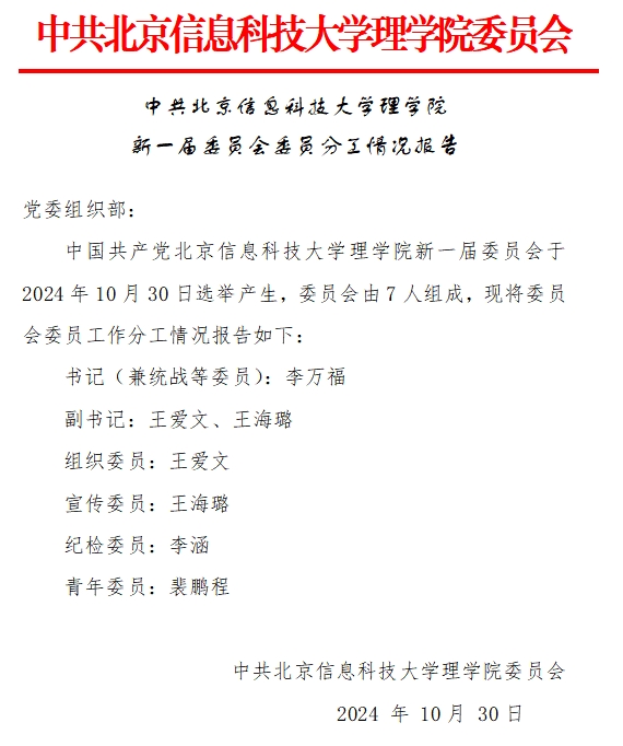
理学院党委委员设置及分工
发布时间:2024-10-30
[打印文章]
下一篇